这是珍妮子的第11篇原创笔记
我是珍妮子,通过自营和代运营业务在留学和房产赛道做出业绩的过程中,曾经写过461页的内部培训指南,主要针对「小红书运营」来分享我的实操技巧。
后来,我为了把这些内容做得更系统,方便所有新招聘的运营人员都能马上学会这套运营打法,就一周六更,从24年3月开始更新我的付费小社群,这个社群几乎全是生财的圈友。
结果因为更新这个社群,陆续遇到了太多太多贵人带我起飞,有贵人帮我筛选项目,有贵人帮我组织管理我做不过来的项目,还有贵人帮我做商务沟通。
我从一个经常在「运营和搭团队」一线干活的二老板,渐渐成为「左手高客单IP,右手IP操盘手」的高客单IP商业创始人。
真的非常非常感谢生财,是生财带给了我这样的机会。
今天和大家分享的是:
关于小红书爆款封面制作的全流程以及雷区。
这篇内容,不仅适合运营新人,也适合运营熟手,
不仅适合小红书平台从业人员,
也适合抖音、视频号等短视频平台的从业人员,但凡你想扩展自己的业务到小红书,你都可以看看这篇分享哦。
希望能给屏幕前的老板和运营人员,带来一些帮助。
本文目录分为:


1.1 从美观程度上区分
小红书的爆款封面往往走两个极端,要么特别好看,要么丑得很有特色。
之所以会出现这种情况,就是因为小红书的内容展现逻辑是:
在一块屏幕里面,一路往下滑,能看到各种各样的图文笔记。往往每个屏幕里会出现4篇笔记,怎样让自己的笔记能在这4篇笔记中一眼吸引读者,就得考验运营人员对各个赛道的研究。
注意是各个赛道,而不仅仅是自己那一个赛道。
为了能让用户在一堆封面里快速看到我们的笔记,我们的封面要么得很漂亮,要么得很丑。
以下图为例,下图是珍妮截屏了小红书某留学赛道界面后,往下拖出来的4个屏幕里展现出来的图。

这四组图片里,如果按单个屏幕去看,你会一眼看到谁?
如果你一路往下拖屏幕,你会一眼看到谁?
当时我往下拖拖拖,一眼看到了红圈处的“荧光绿洋葱头”表情包,
实在是丑得太耀眼了,以至于让人无法移开目光。
同样的,在下方这组图中,右上方红圈这个封面也漂亮得耀眼,一眼能抓住大家的注意力。

这种极度漂亮和极度丑的封面,珍妮会在下文中给到更多案例。
1.2 从有IP与无IP逻辑上区分
无论什么平台,封面都可以分为两类:
1)走个人IP逻辑
2)没有个人IP逻辑
走个人IP逻辑,封面会有两种情况:露IP本人的脸,和不露IP本人的脸。
如果没有个人IP逻辑,封面往往会:怎么博人眼球就怎么来。
1.2.1 先来看个人IP逻辑,露IP本人的脸和不露IP本人的脸:
在小红书平台,不是所有想打个人IP的人都适合露脸的。
做个人IP一旦要露脸,一定要考虑到自己的面相是不是适合自己所做的赛道。
珍妮举个例子:如果你的脸看起来不够成熟,你去讲成功学,讲职场,讲创业史,你就很容易失败。
如果你的脸看起来不够亲和,你去讲自己是一名导游,你也很容易失败。
小红书真的是纯公域逻辑,他不像视频号,视频号是做个短视频,可能身边还有熟悉我们的人帮我们冷启动。
小红书是:
笔记发出去后,多半不会被身边的人看到。如果我们的面相和自己所做的赛道完全不符合,那么如果我们真的把自己的脸当做封面放到小红书,数据一定会很差。
(这时候我们一定要避免直接把自己的大脸照放到小红书,我们可以把自己的脸缩小一些,不要那么引人注目。)
珍妮22年9-10月那会就拍过很多职场类的短视频,全部死翘翘。
一个视频都没火。
我合伙人把这个短视频的脚本变成图文笔记,封面就是最简单的纯文字封面,马上火了。
后来我还是这张脸,我去讲我们公司的英语润色翻译业务,马上火了,一个月靠1条短视频做到单月利润6万。
所以,在那之后我就不碰职场IP,我知道我讲职场如何打怪升级,那就没几个人信我。
但如果我去讲:“我能给别人提供什么靠谱的服务,别人就会信我。”
那么,面相学,到底是怎么一回事呢?
珍妮浅浅分享一下:
一个人的下巴越小越尖,中庭越短,就越有亲和力。
一个人笑起来,眼尾有越多“炸花”,就越有亲和力。
一个人鼻子越挺,头发越少,下巴越钝,就越没有亲和力。
一个人下巴越钝感,就越不适合在自媒体上出镜做“需要亲和力的IP”。
一个人中庭越长,鼻子越挺,就越有高智商感,如果这时候还有一个尖尖的下巴,那他就又有魅力又有高智感,但不一定有亲和力,因为他的鼻子太挺了。
这时候如果希望把亲和力拉上来怎么办呢?
要笑,笑的时候,眼部的肌肉要发力,不要皮笑肉不笑。
以上只是浅浅的分享,接着咱们进入正题。
1.2.1.1 如果是露IP本人的脸,我们可以这样找出“真正适合小红书平台”的爆款封面:
一旦开始打IP,我们会发现,很多IP不仅在小红书平台铺号,也会在视频号,抖音,同时铺号。
这些IP在多平台铺号的时候,往往都是同一个封面、同一个视频发在了不同平台,
但是数据在不同平台会有千差万别。
我们如果想要找出“真正适合小红书平台”的爆款封面,绝对不是在小红书刷到对方粉丝有多少,就把对方的账号当做爆款封面来研究。
而是要跨平台搜索,把这个IP本身,在小红书、视频号、抖音三个平台的数据都看一遍。
我们可以看看同一个封面同一个视频,在哪个平台的数据更好,就可以由此判断:这个赛道、这款封面、究竟更适合哪个平台?
假如对方在视频号的数据远远好过小红书,那说明这个IP在小红书的封面不是我们最应该去学习的。
但如果对方在小红书的数据远远好过视频号或者抖音,说明这个赛道、这个IP、在小红书的封面需要我们去猛猛研究。
以谢康校长的IP为例,她的IP,在抖音、视频号、小红书平台展现的数据完全不一样。
比如:
她在小红书平台只有3000+粉丝,点赞藏也比较少,
同一个视频在抖音号是1w+点赞,放到视频号就是10W+。



从上图来看,谢校长的数据:
视频号>抖音号>小红书。
再来看曾东老师这个医美IP,
如果我们去看她的视频号、抖音、小红书,会发现她在小红书平台的数据是特别好的,远远吊打她在抖音和视频号的数据。



通过这样的方法,我们可以快速判断出:
某个赛道的某款封面,究竟适不适合小红书平台?
当然,以上判断存在一定局限性。
这个局限性就是:
有些赛道对应的目标用户群,就是更多的可能存在在视频号上,而不是在小红书上。
举个例子:
谢康校长这类面向“弘扬中华传统教育、让孩子与人工智能接轨”的教育体系,她所面向的用户群、就是更多地存在在视频号上。
因为每个家长几乎都有一个微信号,都可以随时刷到短视频,但不是每个家长都玩小红书。
所以这也导致:谢校长的短视频,在小红书的数据,就是远远没有视频号好。
而曾东老师是讲医美赛道的,医美虽然在视频号和抖音号也有大量客户,但是医美毕竟更多地还是针对女性,小红书平台有大量爱美女性,所以曾东老师的账号在小红书数据更好也是有原因的。
1.2.1.2 如果不露IP本人的脸,或者把IP本人的脸缩小,常见的封面有以下类型:
有些IP,他明明是打个人IP,可是他并不是每次都会露自己本人的脸。
越是熟悉小红书平台的博主,他哪怕把同一个短视频分发到不同平台,他也会单独处理他在小红书平台的封面。
举个例子:
云蔓已经是在小红书平台很红的IP了,但是她在视频号的封面,和她在小红书平台的封面是完全不一样的,因为她太熟悉了小红书平台的封面调性了。
比如下方是云蔓在视频号上的封面,她在视频号更新的短视频是少于小红书的。24年,云蔓的视频号更新的比较少。

视频号的封面,基本都是她本人露脸。
但一旦到了小红书平台,她就没有每个账号都露自己本人的脸了,而是有时会借助明星或者名人的封面。

之所以视频号要用自己的照片做短视频封面,是因为视频号可能会被加上咱们微信的人点开来看,如果这时候我们的封面还故意整明星封面或者弄非常博人眼球的话题,有时反而会起到反效果,让别人不愿意信任我们。
尤其是蔓总的业务本就是高客单业务,是需要用户对IP有高度信任才有可能成交的,所以蔓总在视频号平台的封面,就不能像小红书平台一样弄太多反差或者刻意博人眼球。
相比之下,小红书就不一样了,小红书基本就是陌生人社交平台,开局全靠一张图,封面怎么吸引人怎么来,哪怕是打个人IP,也不代表每次都需要露IP本人的脸,而是可以适当露明星或者名人的脸做封面,等到读者把笔记点进去,再让读者发现我们的IP本人。
还有一些IP,因为他的面相实在是不符合他这个赛道,所以如果他在封面放自己的大脸照,反而没法让用户很愿意信任自己。
这时候,如果IP非要露脸,那么最好的办法就是把IP本人的脸缩小,不要占据版面太多空间。
常见的办法就是:要么拍远景,要么做成三宫格,四宫格等等,不要让人一眼留意到IP本人的脸。
下方截图为珍妮举的配图例子,并不代表该博主本人的长相就一定不符合这个赛道常见长相,只是用来举例,方便某些逆面相在做个人IP的友友们定封面。
珍妮知道有的友友已经用这套方法逆面相做成了IP,但因为涉及到个人隐私,所以举的陌生博主封面哦。

1.2.1.3 有些在抖音&视频号平台做得非常吃香的人,到了小红书平台就很难拿到很好的数据,就是因为他们没有考虑到小红书平台的封面调性,珍妮举个例子:
以凤姐这个IP为例,她主要做的餐饮赛道,她在抖音的数据,就远远好于小红书平台的数据。
可是:
餐饮这个赛道,并不只是在抖音好引流拓客,它在小红书也很好打啊。
但是凤姐的账号到了小红书就有点水土不服的感觉。

珍妮是琢磨过餐饮赛道在小红书和抖音的打法的,我想知道:抖音和小红书之间,在封面这件事情上,到底有什么次元壁?
直到我发现了这个:
下方左图为抖音封面,右方为小红书封面。在选题几乎一致的情况下,这两个平台的封面是完全不一样的。
1.2.1.3.1 都是店铺环境/新店开业:

抖音会写成“XX新店型,改变一镜到底”“极致店型,小而美,四年时间改造”,
小红书会写成“当00后第一次开店”“00后女老板勇闯餐饮圈 精神股东(2/10000)”。
这是因为在小红书平台,有大量00后,甚至04后开始开店了,同样是分享开店,抖音的老板喜欢讲成熟的商业模式,小红书做个人IP的老板,很喜欢拍摄自己的日常Vlog,或者用给精神股东发红包的形式,拍摄短视频,吸引大家关注。
1.2.1.3.2 都是讲要如何让自己的客户记住自己/如何开店

抖音会写成“小餐饮门店这样做 客户最容易记住你”“越是小地方 越要高大上美”。
小红书会写成“一个会玩私域的老板有多么可怕”“我开始布局2025年用彩票卖火锅”。
因为小红书的爆款标题格式中就包括了:
“一个会玩XX的XX有多么可怕”“我开始布局XX年用XX做XX”。
同样的、让用户记住自己的内容,在抖音上还可能是:
“小县城做餐饮,怎么才能脱颖而出”,
但是到了小红书就变成了“下一个风口,一定是XX+XX”。

1.2.1.3.3 都是讲如何和合伙人合伙开店:

在抖音可能是真人露脸讲股份怎么分,
到了小红书就直接晒份合同,或者晒个密密麻麻的笔记形式封面。因为这就是小红书常用的爆款封面(珍妮会在下文整理一遍。)
1.2.1.3.4 都是讲如何餐饮行业如何借助deepseek:
抖音会写成“开店用deepseek 真能算明白多久回本吗?”
小红书会写成“火锅店会用deepseek,想不爆单都难”或者写成“当deepseek杀入餐饮业,要大变天了”。
这里面又涉及到小红书一个爆款流量密码“大变天”,这个词在24年小红书很多赛道都火到出奇,只要跟“大变天”扯上关系,基本就是一篇爆款文。

不知道大家看到上面的封面是啥感受?
有没有觉得:
把抖音上有IP的内容搬运到小红书,想要出爆款,只要把封面改成小红书常见文字标题风格就好啦!
这套方法,如果你观察云蔓的封面,你会发现她也经常用:
比如我们看云蔓这款封面:

这种封面,大家即使是封面上没有个人IP的真人图像,肯定也经常见到过这种标题吧?

我们只要把小红书上“没有个人IP色彩”的矩阵号的常见标题,结合IP本人的照片,去重新P一组封面就好啦。
这种事情,保险赛道早就有人在干了(如下图)

有些人依旧在封面上用小红书常见的爆款封面,点进去发现是真人在录短视频。
真的笑喷了,下方左边两款封面,但凡你在23-24年玩过小红书,这两款封面你已经熟悉到不要不要的了。
保险赛道,很多笔记的封面都是一眼看过去就博人眼球,当我们点进去,发现竟然是真人出镜在分享保险。

1.2.2 再来看:没有个人IP逻辑的常见封面:
以下这些封面,因为不准备让IP本人露脸,所以都是想怎么博人眼球,就怎么博人眼球,比如:
(此处珍妮没有再挨个举例,我会在下方对各类封面做出分类哦)



1.3 珍妮手工分类
以上只是简单分类,如果要把22-25年为止,珍妮通过分析小红书70+高客单赛道的爆款封面来挨个分类的话,那么封面可以分为以下类别:
需要手工分类文档的友友可以私聊珍妮免费领取哦


2.1 首图比例错误
光是这一条,就足以让很多新人出错,比如:
有的新人会把首图做成9:16,或者16:9的格式。
如果我们是想做一个彻彻底底的伪素人号,也就是把自己装得像一个完全不懂小红书运营的小红书人,那么我们可以无所谓自己的图片比例是啥。
但如果、但凡、我们是一个稍微“有点小心机”的小红书人,就算我们要装素人,我们也会对图片做下处理。处理方法珍妮稍后贴出。
为什么要把首图比例确定为3:4呢?
因为小红书的首页推荐界面,一般能展示的最大图片大小,就是3:4了。
当我们的同行全部霸占的版面空间就是那个3:4比例大小空间的时候,如果我们有谁用了16:9或者9:16或者4:3的图片作为首图,小红书都会马上把图片压缩到3:4的界面里。
如下图所示。
红圈处的图片就不是3:4的比例,蓝圈处的图片才是。

那就代表:如果我们首图不是3:4的大小,在同样的小红书首页推荐界面下,我们的图片所占据的版面就是最小的。
这就好比一张报纸上,同行都买了很大一个版块写篇幅,我们就占了个角落,那我们还怎么和同行竞争呀?
如果我们是个稍微“有点小心机”的小红书人,想做成伪素人号,我们可以这么办:
1)图片依旧用9:16格式或者4:3或者任何自由图片大小都行,无所谓比例大小
比如下方是4:3的格式。

2)打开黄油相机app,注意是手机端黄油相机,上传我们的图片,接着选择“画布”,把画布设置为白色,调为3:4的格式。
这样我们的图片背后就自动嵌入了一个白色底色,上传到小红书后,小红书依旧会按照3:4的大小展示这张图,同时又会显得“我们好像是个根本不懂小红书比例”的素人,所以做素人号看起来就会很逼真。
2)打开黄油相机app,注意是手机端黄油相机,上传我们的图片,接着选择“画布”,把画布设置为白色,调为3:4的格式。这样我们的图片背后就自动嵌入了一个白色底色,上传到小红书后,小红书依旧会按照3:4的大小展示这张图,同时又会显得“我们好像是个根本不懂小红书比例”的素人,所以做素人号看起来就会很逼真。


当然,可能还有友友不了解自己做的图片比例是不是3:4,那么你也可以用这个方法,也就是把图片放到黄油相机里,用画布工具中的3:4功能手动调一下。
2.2 首图效果呈现错误
这也是很多小红书新人,甚至小红书老人的误区。
他们做完图片后,从来没有做过检查。
没有检查过:如果这张图片缩小到了3*4厘米的比例,这张图还能不能看清楚?
如果看不清楚,代表在很多人的手机上也看不清楚,
除非有些人买的手机是超大屏幕的手机,那么此时,这些超大屏手机的用户,他们能看清楚我们图片上的字。
(34厘米小信息流的意思是指:在非pro苹果手机上,一个小红书笔记首图在首页推荐的大小,一般是34厘米,我用尺子量过。所以我会要求员工每次做完图,要把图片缩小到3*4厘米的大小,看能不能让读者一眼看清自己首图写的啥。如果缩小后看不清,就说明小红书读者在没有点进你的笔记进来看之前,他们也是看不清的。)

一般珍妮会要求内部团队做完图后,都要人工把图片缩小查看一下,如果缩小出来能看得清字,那就代表这张图的字体大小对了。
如果我们自己都看不清字,那这就是失败的作图。
比如下方视频中:红圈处的图片,就是缩小后的效果。

2.3 首图标题没有突出目标用户
在有些行业,首图都不需要打标题,只要照片足够美或者表情包足够吸引人就够了。
但在有些行业,必须要在首图的标题里,突出我们目标用户是谁。
很多人做首图,从来都不强调一下自己目标用户是谁,那么请告诉我:你的目标用户要怎么才能看到你,怎么才能知道“这是你发给他的信号”呢?
举个例子,
如果你做公考,你就可以在封面强调,今天你要吸引的:
是考国企的?还是考公务员的?
是要吸引考湖南区的考生?
还是要吸引考广东区的考生?
如果你做留学,你就可以在封面强调,今天你要吸引的:
是英区留学生?还是美区留学生?
是留学生里的卷王学生?
还是留学生里常年作业不及格,在等买代考代写、买留学申诉的学生?
如果你做旅游,你就可以在封面强调,今天你要吸引的:
是亲子游?还是情侣游?
是高端定制游?还是跟团游?
如果你做同城瑜伽,你就可以在封面强调,今天你要吸引的:
是已经怀孕的孕妇?还是产后待修复的孕妇?还是孕前就一直有健身需求的备孕人群?
还是刚开始学习瑜伽的小白?还是想要系统学习瑜伽、去开店当老师、想要付培训费给咱们的学员?
2.4 首图标题没有突出产品/服务
还有很多人的封面是不突出自己在卖什么的。
就会让人真的看不懂,封面都不强调自己卖的啥,
用户也很难一眼看出这是不是他想要的东西啊。
我举个例子:
珍妮以前做英语润色翻译业务,我们每篇硬广笔记,都会强调“润色”,
而且会写成:“英文润色”“essay润色”“英语润色”“3000字essay润色”等等。
因为只有这样强调,留学生客户才能一眼看明白我在卖啥。
但如果我只强调“润色”这个词,虽然也有客资,但效果就是没那么好,
因为会吸引到来咨询我们「做不做中文润色」的人,臣妾真的不做啊。
所以大家卖的究竟是什么产品,一定要细分。
就比如同样是瑜伽,你卖的到底是孕妇瑜伽还是产后修复瑜伽还是线下瑜伽课大班?
不同细分词、吸引来的客户、他们的付费能力,就是完完全全不一样的。
2.5 首图标题没有击中用户内心痛点
首图的标题可以去击中用户心里痛点。
比如珍妮24年刚开始做房产那会,当时不到1个月,我们就出了很多自然流爆款。
那些爆款的封面都有很明显的共同点,那就是首图标题有强调:
1)房子卖的快
2)房子卖的高
3)中介压价
这三个点几乎就是房东心中的痛。
如果我们的封面不能戳到用户的痛点,那就是很难吸引客户点进来。
2.6 首图配色无法一眼吸引人眼球
首图配色这个东西,是要区分“我们究竟是打IP路线”,还是打“素人路线”的。
如果是素人路线,真无所谓。主打一个“同行首图丑,我就首图漂亮”,“同行首图漂亮,我就首图丑”,就OK了。
如果是IP路线,封面太丑还是会有损IP的,除非我们故意走的就是搞笑丑角路线,否则配色要慎重一点。
关于IP路线,要如何设计自己配色问题,这一步,珍妮推荐大家去看【华杉】的书,
也就是去看【华与华】关于设计系列的书,对珍妮真的非常有启发。
当然还有更简单的封面配色办法,那就是:你找出不同行业的顶流IP,看看人家怎么配色,你就怎么配色。搞定。
2.7 首图配色方案错误
最简单的配色方法,就是:
1)在小红书搜“XX配色”“XX色卡”
2)让deepseek生成关于你这个行业适合用的配色,让deepseek帮你生成提示词。你再把提示词投喂给豆包,让豆包帮你调一些颜色出来。
2.8 首图老旧
我发现有的友友,抄封面还在抄很久以前的封面。
比如22年有个封面是猫猫尖叫,也就是在猫猫的嘴中P上文字,做成大字报的效果。

可是模版是要更新的呀
都2025年了,平台是在变化的朋友们,你的竞争对手也在变化,我们留学行业的模版都不知道变了多少次了。
哪怕有的友友们的赛道再怎么不卷,你的模版也要变化了。
基本上,抄爆款封面有以下几个要点要注意:
1)如果你的赛道没有被矩阵号洗过,也许本赛道最近3-6个月内发布的笔记,只要有爆款封面出现,你还能拿来再洗一遍。
2)如果你的赛道被矩阵号洗过,也就是本赛道最近3周-最近3个月的笔记,如果有爆款封面出现,你还能勉强洗洗。
举个例子,2024年下半年的留学行业,已经卷到起飞了。
有留学行业管理层和我说:他们刚弄出一个爆款封面,基本1周内,整个赛道都开始抄这个爆款了。这就是因为留学行业太卷了。
但凡你的赛道只是被矩阵号洗过,但还不至于像留学行业那么卷,那你找最近3周-最近3个月内发布的笔记,是有机会再洗出爆款的。
但如果抄3个月之前,比如你抄半年前的笔记,放心,平台给你推流量算我输。
因为半年前的笔记早就已经被你的N位同行全部洗过一遍了,你的读者不可能“半年前还玩小红书,现在突然掉线了”,不可能的。读者还是那批读者,除非有最近刚开始玩小红书的新增读者,否则,老读者都懒得再看差不多的内容。
于是平台也开始逐渐不重视你写的东西。
3)抄封面的时候,不要只盯着自己这个赛道的去抄,要去看不同赛道的封面。
A赛道的封面就是适合BCD赛道,
E赛道的封面,可能一遇到BCD赛道就会水土不服。
这种事情是天天都在发生的。
如果你不知道你这个赛道应该去抄哪些赛道的爆款封面,你就来私聊问珍妮。
珍妮去年因为一周六更避雷群,现在确实给我一个赛道,我搜一下,我就知道:“这个赛道的封面,还可以去其他哪些赛道做参考?”
如果抄爆款封面时没有注意以上几点要素,那么拿不到流量就是正常的。
2.9 首图不是爆款图
还有的友友,他分辨不出自己抄的首图是不是爆款图。
他只是看到别人数据好,他就马上抄了。
结果他一抄下来,数据就很菜。
原因就在于:
这个图本来就不是爆款图。
要检测一个图是不是爆款图,一般有以下办法:
1)我们得对常见的爆款图,大概都长什么样式,自己心里有个底。

以上爆款封面更多的适合“非IP打法的封面”,爆款封面基本就是以上这些格式了,虽然25年小红书的爆款封面还在变动,但是底层逻辑就是以上这些。
2)如果你是做IP打法的封面,你用以上封面,有时可能会让客户觉得不太好。
这时候,请你去搜索“云蔓”“倩文”,以及把各个行业顶流IP、他们在小红书的封面收集起来,分析一遍,看看人家怎么做封面的,模仿下配色和标题。

3.1 需要用到的工具
珍妮用到的工具往往是可画、美图秀秀、黄油相机、醒图app。
3.1.1 关于可画:
一般我们会用可画做好固定的模版,把字体全部统一好,然后要求团队全成员都拿着现成的模版去套,减少大家设计模版的时间。
(每过一个月,我们内部人员会整理好小红书常见爆款封面,让兼职作图人员把可画模版做好,一张首图往往是给到5元/张,如果特别复杂,会给到10元/张。)
此处截图部分我们内部做好的可画模版:


3.1.2 关于美图秀秀:
一般我会用美图秀秀来加一些字体。因为有的字体在醒图或者黄油相机没有,但是在美图秀秀会比较全面而且漂亮。
3.1.3 关于黄油相机:
一般我会用它快速加一个画布在底下。除此以外我一般不用黄油相机功能。
黄油相机画布功能请见本文2.1章节。
3.1.4 关于醒图app:
一般我只用醒图的垫图以及贴纸功能,偶尔用用醒图的字体样式功能。
珍妮觉得醒图的贴纸比美图秀秀和黄油相机全面。
珍妮经常会在醒图app的贴纸功能里,搜索“红圈”“红色箭头”“绿色对钩”等贴纸,用来加到配图中。
醒图有些字体比较适合小红书,我偶尔也会用用。
3.2 需要有的配色技巧
配色需要了解两个内容:
1)如何使用取色器
2)如何配色才更好看
3.2.1 如何使用取色器
取色器的作用主要在于:我们看中了某个颜色,但不知道怎么复原那款颜色,我们就用取色器,把这款颜色选中,就可以快速用到自己的作图上。
如果有友友不会用取色器,只需要在小红书搜索“XX工具+取色器教程”,比如“可画取色器教程”“ppt取色器教程”等等。

3.2.2 如何配色才更好看
3.2.2.1 一般珍妮会在小红书搜索色卡,照着配色。

3.2.2.2 有时候我为了省事,也会直接投喂提示词给豆包,让豆包帮我生成海报。我根据海报的配色去定我作图的基础颜色。
比如这些都是豆包给我生成的配色方案:

那么这种配色方案,我是怎么做出来的呢?
我会做以下动作:
第一步:找出这个赛道的爆款封面,挨个搜集下来,整理成word文档。
(如果之前是飞书文档,那么就要下载下来变成word文档。因为哪怕「飞书文档的链接,被设置成“互联网可阅读”后再去投喂给豆包」,也没有「直接给豆包上传word文档」好使。如果「直接上传文档给豆包」,豆包会分析得更加全面。)

第二步:我自己用文字描述一下这个封面的爆点在哪里(如下图)。


第三步:我把该word文档投喂给豆包,让豆包帮我分析这些爆款封面的共同点和不同点。


第四步:我让豆包根据刚刚的分析,生成这个赛道的更多爆款封面,要求豆包用文字描述给我听,而不是直接生成图片。
以下是AI的解答:


第五步:我调用豆包的AI生图功能,选择好图片比例,把豆包给到我的“文字描述”投喂回豆包,让它生成爆款封面图。

下图是珍妮的话术,可以看到,整个红圈处复制的全部都是AI给的话术,我自己并没有动脑子想。我只在蓝圈处自己改了比例,改成了3:4。

这个比例,是豆包自己在下方红圈处自己挑出来的。豆包默认是4:3的结构。

如果我们选择了4:3,那么这个指令就会变成下图蓝圈处,会出现一个逗号,并且出现「」这个符号。

珍妮只是手动把4:3改成了3:4而已。

以下是AI给我们生成的爆款图片!但是他默认生成了黑白图片。

我猜可能是黑白讲义太多,所以他也做了黑白图片。
所以珍妮再次修改指令,让他生成彩色图片。

第六步:这些生成的图片我并不会全部拿来就用,我会拿来当做我的配色参考、图片排版风格参考。

3.3 需要明白的基础构图理念
1)保持左右两边边距一样
2)关于上下两边的边距,要么保持一样,要么上紧下松。
上紧下松的意思就是说:假如你最上端的文字离上边的页面是1厘米,那你最下端的文字就离下边的页面是1.5厘米。1厘米<1.5厘米,这就是上紧下松。
举个例子:下图红圈处:229比231小,所以是上紧下松。左右两边都是87,所以左右两边边距对等。

下图也是用可画app做出来的。用的可画手写字体“可画奶茶体-简”



4.1 常见快速作图方法
方法1:用小红书快速制作大字报(算不上是用AI,就是在用小红书自带的功能生成大字报封面而已)教程如下图:




方法2:使用醒图app的垫图功能快速作图
普通的作图,就拿手机,用苹果备忘录作图就行。
苹果备忘录上打字,打完字后放醒图app里加一些贴纸,在贴纸里搜索红圈/红色箭头/红色波浪线。然后给图片加点红圈&红色箭头&红色波浪线,把文字起到突出效果。如果需要在图片里嵌入表情包,就用醒图app的嵌入图片功能和抠像功能。
举个例子:去小红书搜:甄嬛表情包。接着保存一个表情包。然后放到醒图app里选择:嵌入图片,把这个表情包嵌入进你的苹果备忘录图片。嵌入图片的时候,醒图会提醒你要不要自动抠像。选择抠像即可。
做出来的图片效果如下,

上方图片用到了:
1)苹果备忘录打字,打字的时候选择最大的字号。打完后截图(此为 图片1)。
2)截图后打开黄油相机app,选择3:4的比例,把图片1放在黄油相机里拖动放大,让封面的字尽可能足够大,有大字报的效果。(变成图片2)
3)把图片2用美图秀秀添加【想着重突出的字体】,即“奇葩”“想离婚”,变成图片3。这两款字体很好看,在美图秀秀app里有,在其他app里不一定有。
4)用醒图app的贴纸功能,给图片3嵌入红色圆圈&波浪线啥的。
5)用醒图app的嵌入图片&抠像功能,在图片3里,把黄晓ming和那只兔子的表情包放进去。
方法3:电脑端快速作图(可以用可画或者Microsoft ppt快速作图)
最简单的作图就是做一套苹果备忘录模版,在电脑端直接敲字即可,比如珍妮做了黑白两个色。
这种备忘录形式的封面在小红书非常常见。(需要下方备忘录模版可加珍妮微信免费领取哦)

方法4:小众作图:非要做成手账效果(珍妮一般不推荐,因为做起来太麻烦,但是这种作图方法在“卖K12资料、大学生竞赛资料、考证资料”的赛道非常常见。)
有时候嫌可画的背景图不好看,但是又想要好看的底色去做副图。那就去淘宝搜“手账本”。手账本一般都是pdf,把pdf导成图片,然后把图片上传到可画里,背景图就出来啦,就会有手账图的效果。
比如下图是我们用电脑做出来的效果,用到的字体是:
也字工厂电影旁白体
(是一种手写字体,能做出平板上笔记的效果。自带中英文两种字体效果)
更多字体可戳(需要此链接可找珍妮免费领取)


而这个背后的底图,也是从淘宝买了手账本,把里面的图片提取出来,变成ppt,然后打字做出来的:(需要这款手账本可找珍妮免费领取)

再比如下图这种看起来很像平板做出来的讲义图,也是我们用电脑做的,其中黄色高亮块和浅蓝色高亮块的效果,是用的淘宝商家手账本里送的贴纸。

这是背后的原图:

需要上方手账本pdf可找珍妮免费领取。
同样的底图还有:


我们用的贴纸是从这里面的贴纸抠图出来裁剪粘贴上去的:

也有的是已经现成的、抠好了的贴纸:

做出来(比较粗陋)大概长这样:

红圈处是用Microsoft ppt里面的高亮笔功能涂抹的:

位置如下图所示:绘图——选择高亮笔——选择粗细


此处放微信号,这个时候,因为整个版面都是密密麻麻的手写讲义字体,导致小红书也识别不出来,原来这是我们的微信号,所以就能安全引流了:

注:电脑端Microsoft快速作图的时候,要保证作图大小在小红书端显示成3:4的比例,
所以我们一般在microsoft打开这个模版,然后在里面嵌入我想要的手账底图即可:
(需要下方模版可找珍妮免费领取)

方法5:用可画/稿定设计批量作图
下方是我司程序员写的小程序,他用到的是可画背后的批量作图功能。


但如果要让珍妮写出来具体操作,我也写不出来。
如果直接把我司批量作图的过程放出来,又会泄露太多赛道隐私。
珍妮知道的消息有:
生财有大佬,能够做到用单篇笔记2.5元的成本,批量利用AI产出大量笔记。一个月写1000篇笔记,成本控制在2500元。
这些大佬用到的工具有:
1)网页:Md2card.com
2)工具:markdown语言,豆包,稿定设计的【批量套版】功能
思路:
图片部分:借助markdown和Md2card,把写出来的内容快速排版到稿定设计。
文案部分:飞书接入deepseek,用AI自动生成markdown格式的语言。
在批量导入内容到【稿定设计】的【批量套版】功能时,会需要上传excel表格。excel表格可借助豆包,让豆包把我们想要处理的文字自动排版成excel格式。
4.2 用AI去生成实况照片
下方这张图,你觉得是真人还是AI?

答案是AI。
珍妮把这张图做成实况照片上传到了小红书,想要测试几个人能看出来这是假人。
结果不少年轻人以为我是真人,把我尬住了。

我用这张图片做了个实况照片:
生成实况的具体方法珍妮不能透露,但可以分享:这种极其真人形式的图片,是怎么做出来的。(公众号不能上传live图,只能先截图了)

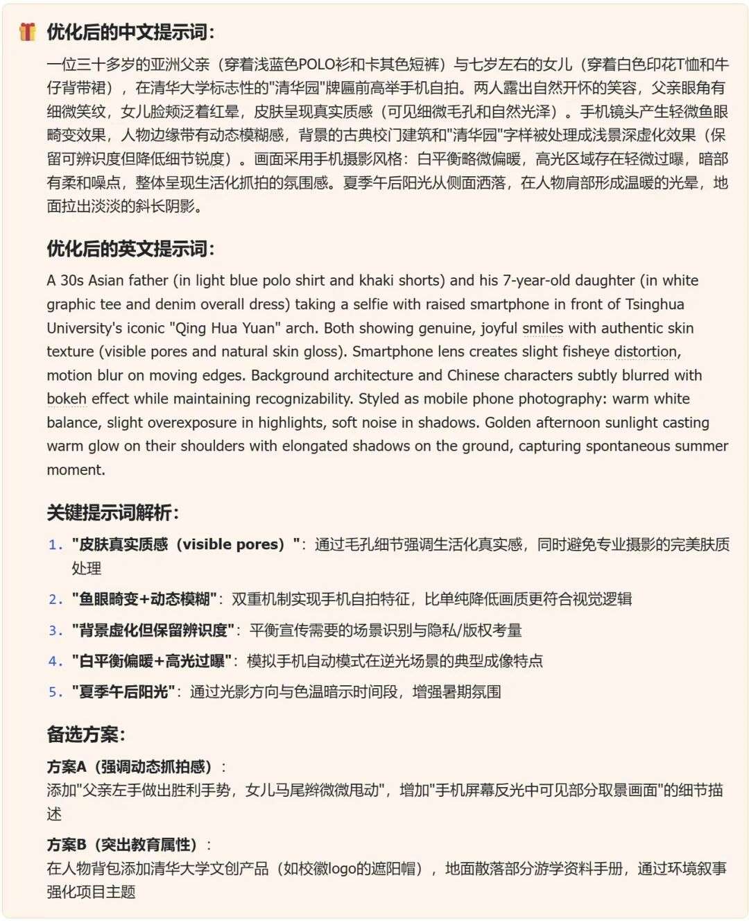
第一步:打开deepseek,注意是deepseek官方app。
我开启了联网搜索和深度思考功能。

第二步:我对deepseek说了以下内容(本提示词不是珍妮原创,而是从AI圈子里,找了网友“云”分享的提示词,照抄的):


除了最后一段话【】中填入的内容,也就是除了下图红圈处的内容,其他提示词,是我一字不漏复制粘贴了网友“云”写的内容。


结合下方红圈处的内容,deepseek生成了什么提示词呢?

下方截图是deepseek的思考过程:

下方是deepseek给到珍妮的答案:

珍妮把优化后的中文提示词,也就是下图蓝圈处的内容,投喂给了【即梦AI】app。

即梦生成了4款图片,我对第三款(画红圈的)比较满意,我就打开原图,截图了一下(这样就没有即梦AI的水印)。接着我打开美图秀秀做了裁剪,把它裁剪成了3:4的效果。


得到了下方图片:

我觉得这个图还是太清晰了一点,虽然已经很逼真了,我希望这张图再模糊一点,颗粒度更强一点,显得手机像素没那么好的感觉。
我就打开“美图秀秀”app,把这张图片的清晰度颗粒度啥的又调整了一下。
(此处操作视频已省略,感兴趣可找珍妮拿视频版哦)
我们把修改后的图和原图对比下,大概是这个感觉:

如果说左边还有一点AI的感觉,右边确实会让我以为:“这是谁家爸爸带小孩在清华门口玩呢?”
生成真人提示词注意事项:
有时AI不会在第一时间就生成我们要的图片效果。这时候珍妮就会返回deepseek的原对话框,继续调教deepseek。我会在原对话框里,告诉deepseek:【你生成出来的提示词有啥毛病,我想要的是啥效果blabla,请你重新生成提示词。】然后我再拿新版提示词继续喂给即梦AI,基本就能测出我要的效果了。
此处截图一部分珍妮调教deepseek时说的话:

我用以上方法,生成了这张图片。(但因为实在太真人了,所以珍妮不敢把自己的AI调试细节写出来。)


感谢和我同行的合伙人和操盘手们,
感谢生财让我有了无痛转行的机会,
感谢生财邀请我参加6月7日航海家大会成为夜话嘉宾,
大家6月7号广州见哦!






